Trade News
近日,華南農業大學教授張哲、李加琪團隊與國內外多個團隊合作在豬基因組學領域取得重要進展,他們整理出豬迄今最大規模的轉錄組大數據集,構建了多組織遺傳調控效應圖譜。1月4日,相關成果在線發表于《自然-遺傳學》。
“該研究為進一步深入解析影響豬經濟性狀表型形成的基因調控提供了新資源?!惫餐ㄓ嵶髡邚堈鼙硎荆b定豬重要經濟性狀的育種靶點,解析其遺傳調控機制,研發配套技術并創新運用到實際育種中、培育突破性的中國特色新品種(系)是我們打好種業翻身仗的戰略需求。>>>商務洽談,點此處,在線咨詢

遺傳調控效應圖譜涵蓋的34個組織及樣本量。受訪者供圖
該研究從公共數據庫中收集了來自全球100多個豬品種的所有轉錄組數據和其它多組學數據,涵蓋了138種組織/細胞類型,獲得了7095個高質量的RNA-Seq樣本的5種轉錄本(蛋白編碼基因、可變剪接、lncRNA、外顯子和增強子)的2292954個分子表型。基于此,研究人員深入解析了豬多組織基因表達模式,鑒定出34個代表性組織的特異表達基因。
該研究通過開展大規模分子QTL定位,發布了迄今最大規模的豬多組織遺傳調控效應圖譜——PigGTEx Atlas,并通過整合多組學信息,深入探討了遺傳調控變異的特性和分子機制。研究人員利用34個組織的5457個非冗余樣本中高質量的分子表型,以及3087268個高質量的SNPs基因型數據,進行了順式分子數量性狀基因座定位。通過這一分析,獲得了約1.1億個顯著關聯,涉及254819個分子表型-組織組合。
該研究還利用多種統計分析方法將PigGTEx圖譜與268個豬復雜性狀GWAS關聯統計量結果進行整合挖掘,揭示了多組織分子QTL對豬復雜性狀遺傳機制解析具有重要作用;通過共定位、孟德爾隨機化和全轉錄組關聯分析等方法解析了其中80% GWAS信號與多組織分子表型的潛在遺傳關聯,為豬復雜性狀遺傳機制的精準解析提供了分析流程范例。

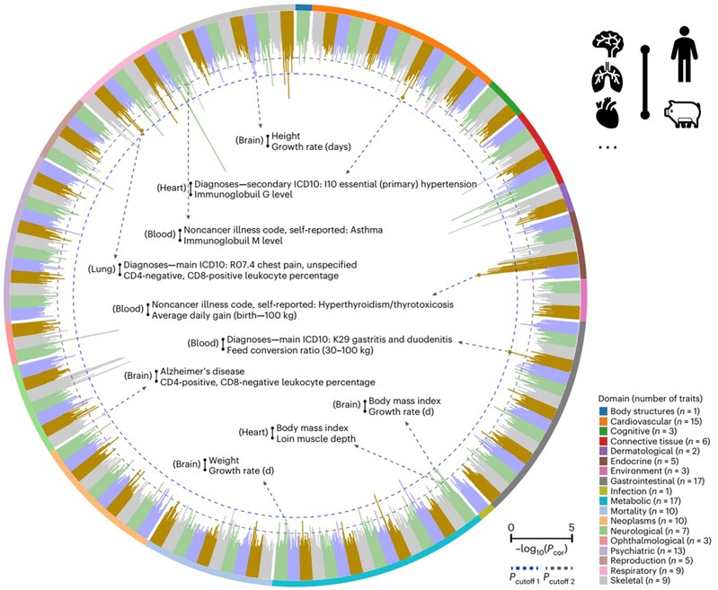
人豬復雜性狀的共享遺傳調控效應。受訪者供圖
為深入發掘豬作為生物醫學模型的潛力,研究人員通過遺傳調控水平的物種間比較分析,揭示了豬和人類基因組當中共享的遺傳調控效應。通過對36448個人類-豬性狀對在11個組織的全轉錄組關聯分析結果比較分析,發現了89個顯著相關的人類-豬性狀組合,表明了豬和人類在復雜性狀中具有相似的遺傳調控效應。
上述研究是全球豬基因組學研究領域時隔8年再次登上《自然-遺傳學》的研究成果,由華南農業大學與丹麥奧胡斯大學、英國愛丁堡大學、美國農業部農業研究局和中國農業科學院深圳農業基因組研究所等全球10個國家的50余個研究團隊合作完成。
來源:科學網
相關閱讀:
SPF實驗動物房環境控制及凈化空調節能方案
實驗動物許可證申領條件、材料和辦理流程 CEIDI西遞
動物實驗環境級別:動物房環境設計 CEIDI西遞
上海市虹橋商務區富力環球中心
Copyright ? 2012-2023 CEIDI西遞 版權所有 滬ICP備11045524號