Trade News
細胞衰老以穩定的細胞周期停滯為特征,在衰老和年齡相關病理中發揮著重要作用。消除衰老細胞使衰老組織恢復活力,并改善與年齡相關的疾病。>>>商務洽談,點此處,在線咨詢
盡管衰老在腫瘤抑制、傷口愈合以及可能的胚胎發育中發揮著有益的作用,但衰老細胞在組織中的異常積累會導致與年齡相關的慢性疾病和退行性疾病。為了解決這個問題,已經開發了senolytics,主要使用針對衰老細胞的化學藥物。這些senolytics已被證明可以使衰老的組織恢復活力并延長小鼠的壽命。然而,由于衰老細胞的異質性,仍有必要開發更多的senolytics。細胞衰老以穩定的細胞周期停滯為特征,在衰老和年齡相關病理中發揮著重要作用。消除衰老細胞使衰老組織恢復活力,并改善與年齡相關的疾病。
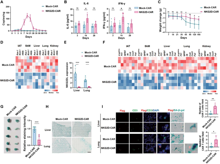
2023年8月16日,四川大學趙旭東及明尼蘇達大學鄧義斌共同通訊在Science Translational Medicine 在線發表了題為“NKG2D-CAR T cells eliminate senescent cells in aged mice and nonhuman primates”的研究論文,該研究揭示NKG2D-CAR T細胞消除衰老小鼠和非人靈長類動物的衰老細胞。該研究發現,在體外衰老細胞中,無論誘導細胞衰老的刺激如何,以及在體內衰老小鼠和非人靈長類動物的各種組織中,自然殺傷細胞2族成員D配體(NKG2DL)都會上調。
該研究開發并證明了靶向人NKG2DL的嵌合抗原受體(CAR)T細胞在體外選擇性且有效地減少由致癌應激、復制應激、DNA損傷或P16INK4a過表達誘導的衰老的人類細胞。用小鼠NKG2D-CAR T細胞靶向衰老細胞減輕了多種衰老相關的病理,并改善了輻照和衰老小鼠的身體表現。攜帶人NKG2D CAR的自體T細胞有效地刪除了老年非人類靈長類動物中自然存在的衰老細胞,沒有任何觀察到的不良反應。總之,研究結果表明,NKG2D-CAR T細胞可以作為衰老和衰老引起的年齡相關疾病的有效和選擇性的促衰老劑。

特異性靶向細胞表面抗原的免疫療法在治療逃避內源性免疫監測的疾病(如癌癥)方面顯示出有希望的結果。使用這種方法,一種潛在的破壞衰老細胞的免疫治療策略是通過疫苗接種。例如,一種靶向糖蛋白非轉移性黑色素瘤蛋白B(GPNMB)的疫苗已被證明可以清除動脈粥樣硬化小鼠的衰老血管內皮細胞和白細胞。一種針對CD153的疫苗也被發現可以耗盡高脂肪飲食誘導的肥胖小鼠的衰老T細胞。最近的一項研究使用senolytic嵌合抗原受體(CAR)T細胞靶向表達尿激酶型纖溶酶原激活物受體(uPAR)的衰老細胞。uPAR-CAR T細胞治療通過選擇性消除絲裂原活化蛋白激酶(MEK)和細胞周期蛋白依賴性激酶4/6(CDK4/6)抑制劑治療誘導的衰老腫瘤細胞,延長了攜帶肺腺癌的小鼠的生存期。CAR T細胞還通過去除四氯化碳或飲食誘導的表達uPAR的衰老細胞來減輕小鼠的肝纖維化。
盡管NKG2DL在衰老細胞中高度表達,而在正常細胞中不表達,但表達NKG2DL的衰老細胞逃脫了內源性自然殺傷(NK)細胞介導的先天免疫清除。因此,研究者進行了一項研究,以確定NKG2D-CAR T細胞的過繼轉移是否可以選擇性和有效地消除表達NKG2DL的衰老細胞,并探索它們在靶向表達NKG2DLs的天然衰老細胞中的促衰老作用,潛在地延緩或阻斷體內衰老表型。

該研究登上本期Science Translational Medicine 雜志封面
該研究表明,NKG2D-CAR T細胞可以通過選擇性和有效地消耗衰老小鼠和非人類靈長類動物體內表達NKG2DL的衰老細胞,安全地用作促衰老劑。此外,在兩個獨立的衰老小鼠模型中使用小鼠NKG2D-CAR T細胞逆轉了衰老相關表型,突出了它們在治療衰老和年齡相關疾病方面的潛力。

mNKG2D-CAR T 細胞清除自然衰老小鼠體內表達 NKG2DLs 的衰老細胞(圖源自Science Translational Medicine )
目前,基于NKG2D的CAR T細胞已經在各種類型的癌癥中進行了臨床試驗,并在人類中顯示出良好的安全性和耐受性。未觀察到劑量限制性毒性、細胞因子釋放綜合征或自身免疫反應,直到每2周將劑量增加到每次注射3×108個CAR T細胞,持續三次給藥,所有這些都通過標準治療解決。在該研究中,NKG2D-CAR T細胞在輻射誘導和自然衰老的小鼠中有效地消除了衰老細胞,并改善了與年齡相關的器官功能下降,而沒有明顯的副作用。當用1×106/kg的劑量治療時,非人類靈長類動物只經歷了短暫的體重減輕,但此后在沒有任何額外治療的情況下恢復了。總之,研究者基于細胞的研究和動物實驗有力地支持了工程化NKG2D-CAR T細胞作為選擇性、有效和安全的senolytics的功能。
盡管NKG2D-CAR T細胞在癌癥臨床試驗中顯示出良好的安全性,但通過臨床研究徹底研究其在老年人中的安全性和潛在毒性至關重要。NKG2DLs在老年人的衰老細胞中高度表達,該研究表明,NKG2D-CAR T細胞在老年小鼠和非人靈長類動物中沒有表現出明顯的毒性。這些發現表明,攜帶 NKG2D-CAR的工程化T細胞的過繼轉移,特別是靶向表達NKG2DLs的天然衰老細胞,可能會對老年醫學領域產生影響。
來源:生物探索
相關閱讀:
標準化模式動物實驗室建設 CEIDI西遞
生物疫苗產業:藥企研發中心GLP實驗動物房工程設計 CEIDI西遞
實驗小鼠飼養環境建設及鼠房操作管理 CEIDI西遞
上海市虹橋商務區富力環球中心
Copyright ? 2012-2023 CEIDI西遞 版權所有 滬ICP備11045524號